Обзор электронных трансформаторов для глогенных ламп 150 Ватт
Электронные трансформаторы в последнее время нашли широкое применение в самых разных отраслях. По сути, это сетевой импульсный блок питания, который предназначен для понижения сетевых 220 Вольт до нужного уровня, в данном случае - 12 Вольт. Предназначены в основном для питания галогенных ламп, которые используются обычно для офисного освящения. Трансформаторы для питания галогенных ламп как правило бывают двух видов - обычные (на 50 Герц) и электронные.
Обычные (сетевые) трансформаторы работают по принципу простого трансформатора - на первичную (сетевую) обмотку подается напряжение 220Вольт, на вторичной уже получаем пониженное переменное напряжение 12Вольт.
Электронные трансформаторы имеют достаточно сложную электронную начинку, отличаются от сетевых тем, что работают на более высоких частотах, благодаря чему имеют высокую мощность, малые габариты, низкую стоимость, работают без шума. При одинаковых размерах, электронный трансформатор может быть до 10 раз мощнее сетевого.
Электронные трансформаторы выпускаются в основном с мощностью от 30 до 250 ватт, но бывают и исключения.
Конструкция таких блоков питания достаточно проста и мы сегодня приведем общий обзор электронных трансформаторов.
Подопытный - китайский блок ТАШИБРА (Tashibra) на 150 ватт. Такой трансформатор был приобретен в магазине стройматериалов всего за 2,5$.
После этого он был разобран для данного обзора.
Для начала давайте ознакомимся с основными частями таких трансформаторов
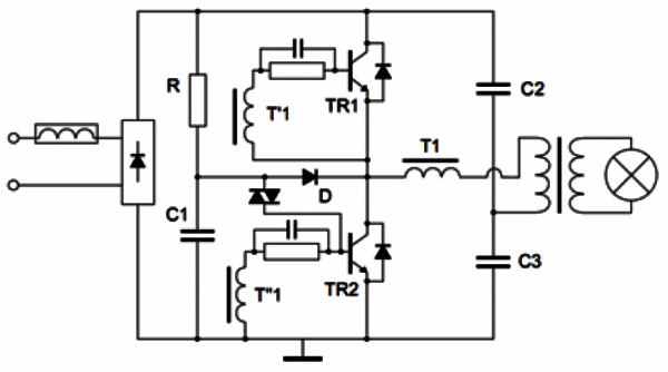
Импульсный трансформатор - силовая часть схемы, предназначен для понижения напряжения до нужного уровня. Импульсный трансформатор может иметь две основные формы - тор (кольцевой) и Ш-образный. Оба варианта активно применяются в схемах электронных трансформаторов.
Трансформатор имеет две обмотки - сетевая и понижающая. Понижающая, он же - силовая обмотка рассчитана на 12 вольт. Количество витков этой обмотки напрямую зависит от рабочей частоты схемы. В стандартном варианте эта обмотка состоит из 8-10 витков, от диаметра провода зависит сила выходного тока. Часто мы можем увидеть обмотку, которая намотана несколькими жилами из тонких проводов, это делается для экономии пространства и уменьшения размеров трансформатора, также для удобности намотки.
Все схемы электронных трансформаторов, как и балластов для ЛДС (ЭПРА) являются классической полумостовой схемой. Схема управления может быть реализована на микросхеме, но часто встречаются схемы с применением двух транзисторов. Работая в противофазе, транзисторы образуют генератор прямоугольных импульсов.
Схема работы достаточно проста. Для питания электронных схем, ток нужен постоянный, а как мы знаем сетевое напряжение - переменное. Поэтому напряжение сначала поступает на диодный выпрямитель.
Динистор - по сути является задающим компонентом, он срабатывает (открывается) во время каждого цикла, этим начинается рабочий цикл преобразователя. Диод поддерживает напряжение на C1 меньшим порога проводимости динистора, что дает время для закрытия транзистора.
RC-цепочки на базах транзисторов предотвращают неуместное (ложное) открывание транзисторов. Рабочая частота электронных трансформаторов с подобной схемой порядка 35кГц (частота в основном зависит от параметров трансформатора обратной связи).
Основным недостатком таких схем ЭТ является то, что они практически лишены защиты от короткого замыкания (КЗ). Стоит на секунду замкнуть выходную обмотку импульсного трансформатора и схема буквально взорвется. Это далеко не единственный недостаток данный схем.
Полностью отсутствует сетевой фильтр, это делает схему неустойчивой к перепадам напряжений и сетевым помехам.
Частота работы генератора не стабильно и зависит от уровня сетевого напряжения и от многих других вторичных факторов.
Схема не работает, если трансформатор не нагрузить.
Ремонт таких блоков обходится в разы дороже себестоимости.
В редких случаях мы можем увидеть на плате сетевой фильтр и защиту от КЗ на выходе. Такие экзотические решения как право встречаются в дорогих блоках ЭТ от выдающихся производителей.
АКА КАСЬЯН







