Бегущие огни на стоп-сигнал для автомобиля:
Предлагаю Вашему вниманию схему бегущих огней, которая может использоваться как стоп-сигнал в автомобиле при соответствующей комбинации светодиодов. Схема не содержит дифицитных деталей и может быть собрана за короткое время.

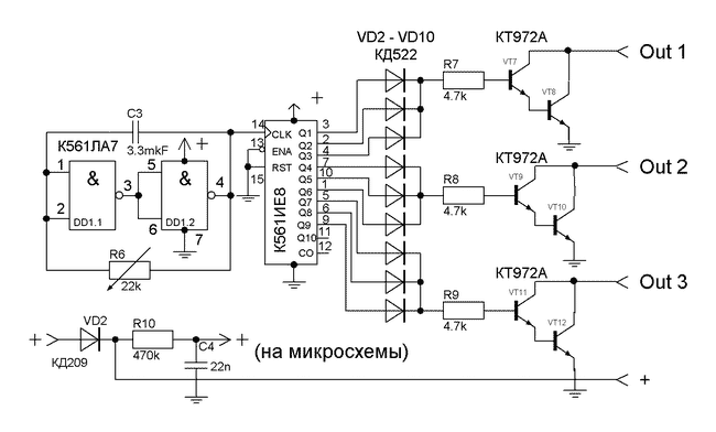
К выходам Out1 - Out3 подключаются гирлянды, состоящие из светодиодов. Количество сведодиодов в гирлянде зависит от напряжения питания (при 3В можно подключать один светодиод). При питании схемы от аккумулятора 12В и использовании большого числа светодиодов составные транзисторы КТ972А необходимо установить на радиаторы. Транзистор КТ972А может быть заменен на пару транзисторов, первый из которых маломощный, например КТ315, а второй мощный, например КТ815 и т.п.
На элементах DD1.1 и DD1.2 собран генератор, который подает импульсы на счетный вход микросхемы-счетчика К561ИЕ8. На выходах микросхемы появляются поочередно импульсы, которые открывают транзисторы. Пару С3 и R6 можно подобрать в любой комбинации, но при этом необходимо учесть, что сопротивление резистора R6 должно быть не менее 1кОм.


