Мощный инвертор для питания сабвуферного усилителя
Автомобильные усилители повышенной мощности нуждаются в повышенном напряжении питания, поскольку бортовых 12 Вольт явно мало для получения высокой мощности. Все, что может дать автомобильный аккумулятор, это 18 ватт мощности на головку 4 Ом и 32 ватта на 2-х Омную головку, и то если усилитель обладает высоким КПД, а обычные 12 Вольтовые микросхемы вроде TDA обеспечивают выходную мощность не более 13-15 ватт на нагрузку 4 Ом, исключением являются микросхемы класса H, которые работают с вольтодобавкой и за счет мощных электролитических конденсаторов обеспечивают повышенную выходную мощность до 60-70 ватт в пиках.
Высококлассные усилители, такие как Сухов, Шушурин, Ланзар, Холтон, Агеев, Лич и другие усилители из этого класса нуждаются в двухполярном питании повышенного номинала, следовательно, нужен преобразователь напряжения, который повысит напряжение аккумулятора до нужного уровня для питания усилителя мощности.

В моем случае нужен был инвертор, который на выходе обеспечивает двухполярное напряжение 60 Вольт с мощностью 400-500 ватт.
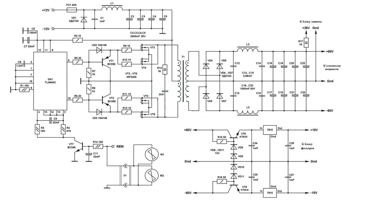
Выбор впал на традиционную схему двухтактного инвертора с применением ШИМ контроллера на микросхеме ТЛ494. Схема генератора довольно простая, и не требует наладки, рабочая частота 50кГц (я снижал до 35).

Самая важная часть - силовой трансформатор, вся дальнейшая работа инвертора зависит от правильной намотки импульсного трансформатора.
Сам трансформатор мотается на двух склеенных вместе кольцах марки 2000НМ (огромное спасибо хорошему другу Евгению за кольца), в моем случае кольца марки 3000НМ, почти одно и тоже, только с моими больше потерь в сердечнике. Размер используемых колец 45*28*8.
Грани колец я не округлял, просто обмотал трансформатор полоской стекловолокна 30мм Х 500мм и начал намотку первичной обмотки.
Обмотка состоит из 2х5 витков, мотается 10-ю жилами провода 0,8мм.
Намотку делаем так.

Для начала берем пробный провод любого сечения и мотаем им 5 витков, витки растягиваем по всему кольцу, затем измеряем длину с запасом 7см, к примеру, если получилось 30 см, провод отрезаем на 40 см. Дальше берем основной провод с сечением 0,8мм и равномерно отрезаем 20 жил по 40 см (длину указал примерную, разумеется в вашем случае она будет другая). Дальше собираем шины из 10 жил указанного провода, получая две равноценные шины, каждая по 10 жил.
Намотку удобно делать жгутом, притом для максимальной полноценности обмоток мотаем сразу две шины вместе.

Обмотку растягиваем по всему кольцу, 5 витков. Дальше обмотку изолируем тем же стекловолокном. В итоге получаем 4 вывода первичной обмотки. Теперь нужно снять лаковое покрытие с выводов и залудить их.
В моем случае выходное напряжение инвертора 65 вольт в плече. Вторичная обмотка содержит 22 витка, мотается 5-ю жилами того же провода. Намотку делаем тем же способом, что и первичную обмотку, мотая сразу двумя шинами по 5 витков.
Теперь нужно сфазировать первичную обмотку, чтобы проверить трансформатор подключая его в схему.

Полевые транзисторы в ходе работы без выходной нагрузки должны оставаться ледяными, даже незначительный перегрев свидетельствует о неисправной работе схемы, в таком случае тщательно проверяйте монтаж, во избежания от лишних проблем, перед сборкой проверяйте все компоненты на исправность, даже если они полностью новые.
После полной проверки инвертора ключи устанавливаем на теплоотвод.

В качестве выпрямителя я использовал мощные импульсные диоды серии КД213А, эти диоды работают на частотах до 100кГц, максимальный ток 10 Ампер - как раз то, что нам нужно. Мост собирается из 4-х таких диодов. Дальше идет фильтрация питания. В блоке фильтров имеем пленочные конденсаторы, пара дросселей и емкость из мощных электролитов на 100 Вольт 1000 мкФ ( в плече по 4 штуки таких конденсаторов).
Дроссели после выпрямителя мотал на ферритовых стержнях одной жилой провода 1.5мм. В качестве сердечника использовал стержни с диаметром 6мм, длина 2см, количество витков 6.

Входной дроссель намотан на стержне с длиной 3см, диаметр стержня 6мм, количество витков 10, провод использовал с диаметром 2.5мм.
Полевые транзисторы позже были установлены на теплоотвод, через теплопроводящие прокладки и изоляционные шайбы. Перед запуском схемы тщательно проверяйте монтаж и наличие замыканий между теплоотводами и выводами транзисторов.

На счет транзисторов - в моем случае использовал ключи серии IRFZ44, 2 пары в плече могут обеспечивать мощность 400-450 ватт, по желанию их можно заменить на IRFZ48 или IRF3205, с последними мощность до 600 ватт, по идее можно получить до 700 ватт, но не советуется так нагружать инвертор.
Маломощные транзисторы серии ВС556/557, которые можно заменить на отечественные КТ3107, при этом цоколевку менять не нужно, поскольку указанные транзисторы являются полными аналогами.
Диоды шоттки 1N4148 можно заменить на КД522, никакой разницы между ними нет.

Емкости на входе питания предназначены для фильтрации нч помех и вч шумов, которые могут образоваться в бортовой сети автомобиля при заведенном двигателе.

>>>ПОЛЕЗНЫЕ СТАТЬИ<<<