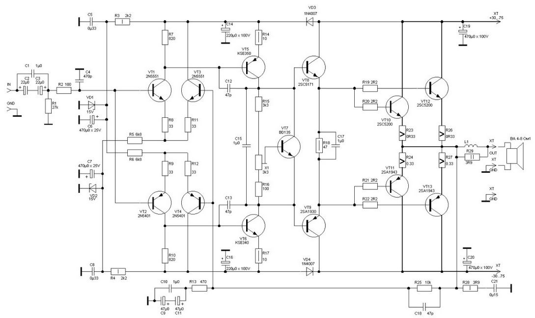
Усилитель Ланзар. Часть 4
Как и любой усилитель высокой мощности, ланзар тоже питается от двухполярного источника. Первый запуск усилителя можно произвести с блоком питания на 70-100 ватт, конечно, потом понадобиться более мощный блок питания. Для начала желательно запустить усилитель от пониженного напряжения, скажем +/-40 Вольт.

Запуск производится с ЗАКОРОЧЕННЫМ НА ЗЕМЛЮ ВХОДОМ, то есть провод от входного конденсатора припаиваем к земле!
Сам трансформатор подключают в сеть последовательно через лампу накаливания 220 Вольт 100 ватт, во время включения трансформатора в сеть лампа должна засветится на секунду и потухнуть.

Запускаем усилитель подключая трансформатор в сеть 220 Вольт. Если все нормально, то оставляем трансформатор включенным на несколько секунд, затем отключаем и быстро на ощупь проверяем тепловыделение на компонентах. Если нет никакого тепловыделения, значит отпаиваем входной провод от земли и запускаем усилитель еще раз. Подключаем динамическую головку и пальцем касаемся оголенного кончика входного провода, из головки должен быть слышен рев, если все это есть, значит можно радоваться и попить пивку, усилитель работает исправно.

Но этим все не закончилось, теперь нужно настроить ток покоя выходного каскада, процесс показан на фотографии.

Для настройки тока покоя включаем усилитель на 30-40% от максимального громкости и подаем на вход звуковой сигнал - любой музыкальный трек и наслаждаемся звуком 15-20 минут пока транзисторы выходного каскада не потеплеют. Спустя 20 минут уже можно настроить ТП.

Усилитель может быть использован для широкополосных акустических систем, поскольку качество звучания у него на высоком уровне, лично я использую его для питания мощного сабвуфера.
Заявленная максимальная мощность составляет 390 ватт, но на мощностях больше 340 ватт уже наблюдаются искажения, они не заметны, если усилитель работает в качестве сабвуферного, т.е подаваемый на вход сигнал низкочастотный, в районе 30-150Гц.

<<<Часть 3
>>>ПОЛЕЗНЫЕ СТАТЬИ<<<