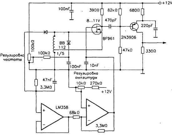
Генератор, управляемый напряжением, на полевом транзисторе с двумя затворами
Показанный на схеме генератор, управляемый напряжением, может быть использован на частоте до 50 МГц. Режим работы устройства оптимален при установке амплитуды в 1 В.
Если изменение частоты происходит в пределах диапазона, то напряжение на выводах контурной катушки остается постоянным (максимальное отклонение 10 мВ).
При монтаже полевого транзистора непосредственно на выводах катушки коэффициент перекрытия диапазона по частоте может достигать 5,5.
