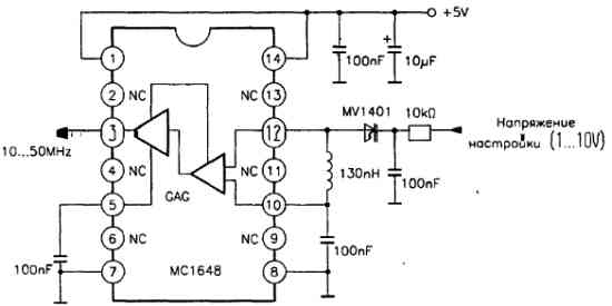
Генератор, управляемый напряжением, 10-50 МГц, на микросхеме MC1648
Данный генератор может быть использован на частоте до 225 МГц, при добротности контурной катушки не менее 100. Внутренняя регулировка ограничивается амплитудой 400 мВ на выводах резонансного контура.
