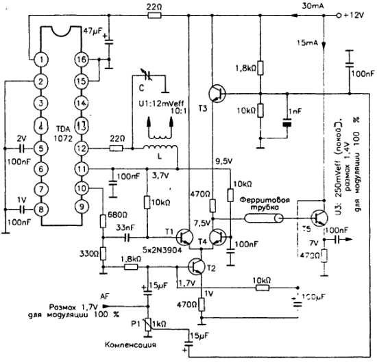
Генератор с модуляционной цепью на микросхеме TDA1072
Микросхема TDA1072 содержит генератор стабильного сигнала, который может работать на частоте между 20 и 50 МГц в зависимости от значений индуктивности L и емкости С.
Выходное напряжение U, имеет неискаженную синусоидальную форму, у напряжения U2 очень маленькие искажения. Модулятор удовлетворительно работает до 20-30 МГц.
Коллекторный ток транзистора Т4. вызванный суммой модулированного и модулирующего сигналов, компенсируется путем приложения последнего через транзистор Т3.
Чтобы улучшить эту компенсацию, достаточно отрегулировать потенциометр Р,, добиваясь симметричной модуляции сигнала на выходе.
