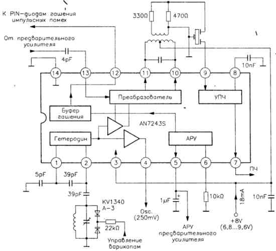
Преобразователь 76-108 МГц на микросхеме AN7243S
При наличии импульсной помехи вывод 12 обеспечивает ток не менее 20 мА.ч. Можно также использовать этот выход для установки диодного моста из двух PIN-диодов, включенных в селективную цепь входа предварительного усилителя таким образом, чтобы накоротко замкнуть продолжение помехи, спровоцировав импульс гашения.
Конечно, помеха остается, но ее длительность достаточно мала, чтобы оказывать неприятное влияние. Сигнал АРУ на выводе 5, соответствует полевому транзистору с двумя базами. Резистор, подключенный к выводу 6, определяет порог действия АРУ.
Сопротивление этого резистора 10 кОм соответствует пороговому значению 70 дБмкВ. При изменении величины сопротивления между 0 и 3 МОм уровень порога возрастает с 65 до 85 дБмкВ.
