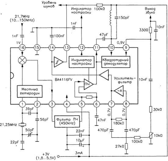
Узкополосная ЧМ на микросхеме BA4116FV
Преобразователь и генератор устройства функционируют в диапазоне частот от 10 до 150 МГц. Уровень сигнала на выходе демодулятора составляет ОД при сопротивлении внешней нагрузки, равном 360 Ом.
Усиление преобразования 18 дБ, с точкой отсечки порядка 3 при 11 дБм. Вход преобразователя характеризуется импедансом 5,5 кОм с параллельной емкостью 4,6 пФ, выходное сопротивление 1,8 кОм.
Поскольку такая же величина сопротивления прикладывается к входу УПЧ, согласование керамического фильтра обеспечивается автоматически. Для сигнала с уровнем 80 дБмкВ на входе ПЧ отношение сигнал/шум равно 63 дБ с подавлением амплитудной модуляции 40 дБ.
