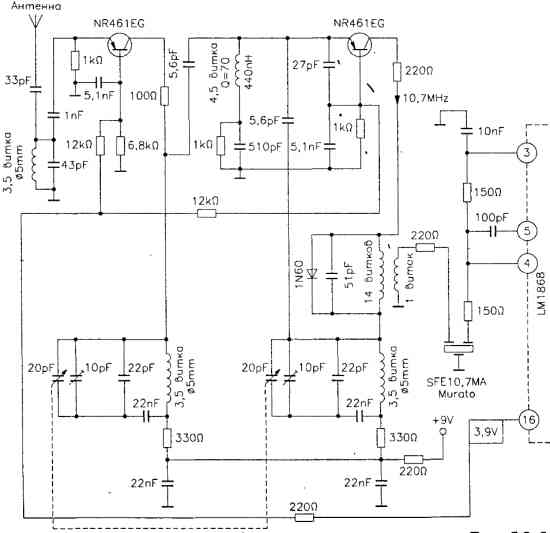
Предварительный усилитель и преобразователь для LM1868
В устройстве, изображенном на схеме, антенна соединена с фильтром, который перекрывает всю полосу частот ЧМ диапазона. Элементы настройки предусмотрены после первого каскада, тогда как второй служит одновременнЬ гетеродином и смесителем.
