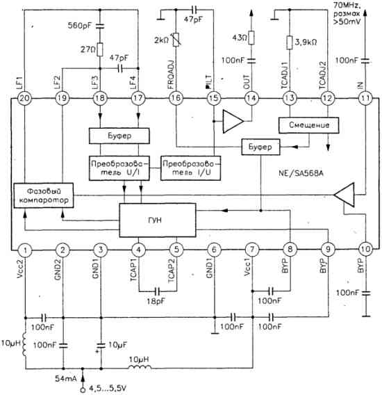
Демодулятор с фазовым контуром на микросхеме NE/SA568A
Собранный по данной схеме демодулятор предназначен для работы в спутниковом приемнике с промежуточной частотой 70 МГц. Частота RC-генератора в дежурном режиме определяется конденсатором, установленным между выводами 4 и 5.
Отклонение частоты на ±20% демодулируется с искажениями менее 1%. Диапазоны захвата фазового контура составляют ±30%, а режима - ±35%. Подавление амплитудной модуляции достигает 50 дБ.
Входное и выходное сопротивления составляют соответственно более 1 кОм и 6 Ом. Схема может работать с модулирующими частотами 1 Гц - 150 МГц для использования в устройствах демодуляции ЧМ колебаний и частотного синтеза.
