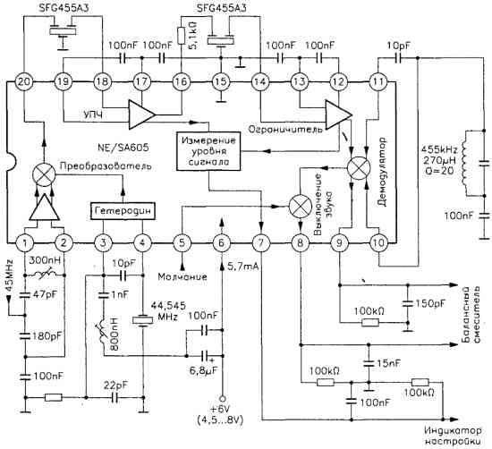
Преобразователь, ПЧ и демодулятор на микросхеме NE/SA605
Данное устройство может принимать сигналы на частотах от 25 до 500 МГц. Коэффициент усиления преобразователя равен 13 дБ на частоте входного сигнала 45 МГц с шум-фактором 4,6 дБ.
Кварцевый генератор гетеродина может работать на частоте до 150 МГц. Индикатор настройки перекрывает диапазон изменений уровня входного сигнала 90 дБ. При согласовании входного сопротивления на уровне 50 Ом предельная чувствительность составляет 0,22 мкВ при отношении «сигналДшумы + искажение)» 12 дБ, частоте входного сигнала 45 МГц и промежуточной частоте 455 кГц.
Точка отсечки порядка 3 находится на уровне -10 дБ на частоте 45 МГц. Входной импеданс (вывод 1) 4,5 кОм с параллельной емкостью 3,5 пФ, выходное сопротивление преобразователя достигает 1,5 кОм.
Коэффициент усиления УПЧ 40 дБ, порог ограничителя 62 дБ. Во избежание амплитудной модуляции используется режекция 34 дБ. Напряжение на выходе звука 480 мВэфф при нагрузке 100 кОм и 150 пФ.
