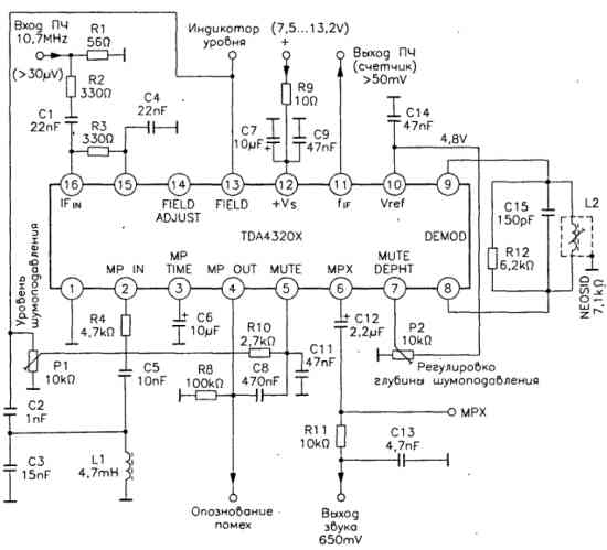
Демодулятор fm на микросхеме TDA4320X
Данный вариант демодулятора детектирует шумы помех (вывод 2) в диапазоне частот от 20 до 300 кГц для приведения в действие шумо-подавителя, порог управления которым (вывод 5) составляет 0,7 В. Коэффициент подавления амплитудной модуляции выше 60 дБ.
