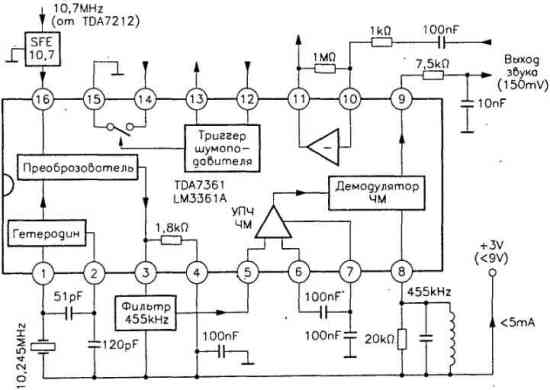
Демодулятор узкополосной ЧМ на микросхемах TDA7361 и LM3361A
Порог ограничения изображенного устройства 3 мкВ. При входном напряжении сигнала, равном 8 мкВ, отношение сигнал/шум составляет 20 дБ.
Демодулятор содержит активный фильтр на операционном усилителе (вход - вывод 10, выход - вывод 11) с затуханием 55 дБ на частоте 10 кГц и автоматический шумоподави-тель (низкий уровень, приложенный к выводу 12, перебрасывает триггер, переводя вывод 13 в состояние «1*, а вывод 14 - в состояние «0»).
