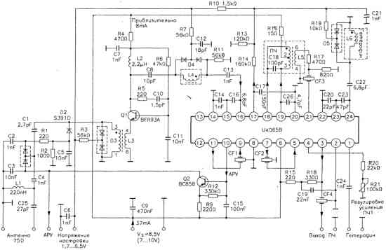
Преобразователь с низкой перекрестной модуляцией на микросхеме U4065B

Преобразователь содержит три контура АРУ, которые работают на различных уровнях полосы пропускания. Один из них управляется детектором перекрестной модуляции.

Преобразователь обладает усилением 7 дБ, точка отсечки порядка 3 на уровне 6 дБм, шум-фактор 7 дБ, входной импеданс 1,2 кОм с параллельной емкостью 9 пФ. УПЧ1 имеет максимальное усиление 22 дБ, импеданс входа и выхода соответственно 330 Ом с параллельной емкостью 5 и 7 пФ. УПЧ2: усиление 18 дБ, импеданс входа 330 Ом с емкостью 12 пФ и выхода 50 Ом, 7 пФ.

Назначение выводов: 1 -выход гетеродина к частотному синтезатору; 3 и 5 - УПЧ2; 21, 6, 7 -УПЧ2; 10 - АРУ; 9, 11 - детектор перекрестной модуляции; 13 - порог АРУ; 15, 16, 18, 19 - преобразователь; 17 - опорное напряжение 3,9 В; 22, 23, 24 - гетеродин. Резистор R 0 обеспечивает совпадение

Преобразователь с низкой перекрестной модуляцией на микросхеме U4065B

Назад







© 2008 Электроника для начинающих | Programming V.Lasto | Povered by Nano-CMS | Designer S.Gordi