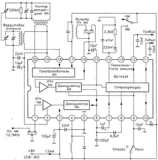
Стереофонический приемник АМ/ЧМ на микросхеме BA1442A
Элементы разделения каналов в микросхеме настроены лазером так, что подстройка не требуется. Выходное напряжение в обоих режимах работы составляет 75 мВэфф.
При частотной модуляции монофонического сигнала предельная чувствительность равна 30 дБмкВ. Начиная с уровня 100 дБмкВ (моно), отношение сигнал/шум увеличивается до 70 дБ с подавлением амплитудной модуляции на 40 дБ.
Разделение каналов составляет 45 дБ, коэффициент нелинейных искажений 0,1%. При амплитудной модуляции предельная чувствительность равна 23 дБмкВ, отношение сигнал/шум 20 дБ.
Для входного уровня (68 дБмкВ) это отношение соответствует 52 дБ, коэффициент нелинейных искажений 0,8%.
