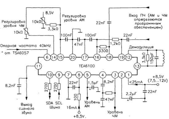
Обработка тракта ПЧ, управляемая микропроцессором на микросхеме TEA6100
Устройство содержит вычислительную цепь, которая программируется шиной для индикации частоты шагами по 250 и 500 Гц при амплитудной и частотной модуляциях соответственно.
Информация «уровень» содержит данные о величине тока принятого сигнала и управляет внутренней схемой подавления шумов, а также может быть использована при внешнем подавлении.
