Автоматическая запись телефонных разговоров
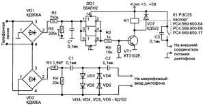
Существует большое разнообразие схем для записи телефонных разговоров. Но многие из них имеют недостатки, такие как: большие габариты и сложность конструкции, наличие сетевого источника питания, малое входное сопротивление (вследствие этого легко обнаруживаются любыми анализаторами линии). Схема устройства, представленная на рис.1, лишена этих недостатков.
Устройство предназначено для совместной работы с любым малогабаритным диктофоном, питающее напряжение которого 3...4.5 В. Кроме того, диктофон должен иметь отдельный микрофонный вход. Схема представляет собой регулируемый пороговый ключ, и согласует устройство телефонной линии с микрофонным входом диктофона.

Пороговый ключ реализован на микросхеме DD1. Переменным сопротивлением R5 устанавливается пороговое напряжение, при котором срабатывает ключ. Для отечественных телефонных линий это напряжение выбирается равным 15 В. Конденсатор С* устанавливают, если на линии присутствуют сильные помехи.
При срабатывании устройства реле К1 коммутирует питающее напряжение на диктофон, поэтому в его отсек питания не устанавливают батареи. В рабочем положении диктофон находится в положении "Запись" и по возможности с включенным режимом "VOX".
При поднятии телефонной трубки включается пороговый ключ, питающее напряжение поступает на диктофон, который в свою очередь записывает разговор. Диоды VD3...VD6 установлены для защиты микрофонного входа диктофона от перенапряжений, возникающих во время звонков.
В ждущем режиме схема фактически не потребляет энергии, поэтому может находиться в таком состоянии достаточно долго. В рабочем режиме устройство может производить запись разговора в течение не менее 20 час, что значительно больше времени работы любой микрокассеты, установленной в диктофоне.
Габариты устройства возможно сделать минимальными (около 5 см3), если использовать в его составе миниатюрные электронные компоненты. В снаряженном состоянии с отсеком питания (2 или 3 гальванических элемента типа "АА" или "AAA") оно может уместиться в пачку из под сигарет.
В схеме применимы резисторы типа С2-23 или миниатюрные для поверхностного монтажа. Конденсаторы С1, С2 и С* любые на рабочее напряжение не менее 100 В.

Транзистор VT1 - подойдет аналогичный с п21э не менее 100. Реле К1 любое на рабочее напряжение 3 В. В этом случае питание устройства осуществляется от 2-х гальванических элементов (рис. 9.2.2, слева). Можно использовать элементы питания диктофона ввиду того, что его питание осуществляется от внешнего источника.
Если совместно с устройством используется диктофон с рабочим напряжением 4,5 В, используют соответствующее реле. Схема подключения гальванических элементов показана на том же рисунке справа. Этот вариант целесообразно использовать в случае длительного периода непрерывной работы устройства, т.к. в этом случае емкости двух элементов питания может не хватить.
В устройстве возможно применение любых миниатюрных герконовых реле, если совместно с ним используются диктофоны с током потребления не более 70-100 мА. Рекомендуемая компоновка блоков устройства приведена на рис.2.
Примечание: