Автоматическое зарядное устройство для никель-кадмиевых аккумуляторов
Автоматическое зарядное устройство предназначено для зарядки 4 никель-кадмиевых аккумуляторов емкостью 500-1000 мА/ч. После достижения на аккумуляторах номинального напряжения питание автоматически отключается.
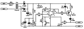
Зарядное устройство оборудовано собственным блоком питания. Схема автоматики выполнена с использованием операционного усилителя US1 (цА741). На его обратный вход подано напряжение с потенциометра PR1.

Схема электрическая принципиальная
На инверторный вход подается напряжение с заряжаемого аккумулятора через делитель R3R5. Выход интегральной схемы управляет транзистором Т1, работающим в схеме источника тока. Нажимая кнопку SW1, создается низкое состояние на входе операционного усилителя.
На его выходе также появится низкий уровень, транзистор Т1 включается, и начинается процесс зарядки. Горит светодиод D4. Если напряжение на клеммах аккумулятора увеличится и напряжение на неинверторном входе микросхемы US1 будет большим, чем на его инверторном входе, на выходе усилителя появится высокий уровень и транзистор Т1 включается.Аккумуляторы заряжаются током =80 мА (в среднем '/ш от емкости аккумулятора).

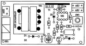
Монтажная плата
Для юстировки зарядного устройства будет необходим вольтметр, резистор 20-30 Ом мощностью 1-2 Вт, а также регулируемый источник питания. Монтажный потенциометр устанавливается в положение, соответствующее максимальному напряжению на инверторном входе операционного усилителя (-3,3 В).
Вместо заряжаемых аккумуляторов подключаются резистор и источник питания. Выходное напряжение блока питания должно быть точно равно 6 В. Следует включить зарядное устройство и нажать кнопку SW1. Должен загореться светодиод D4. Затем, регулируя потенциометром PR1, нужно погасить его.
Потом необходимо уменьшить напряжение источника питания до =5 В. Кнопкой SW1 следует включить зарядное устройство и очень медленно увеличить напряжение источника питания. При цапряжении'6 В зарядное устройство должно выключиться. Процесс регулировки следует произвести несколько раз.

Схема градуировки устройства
Внимание! К плате подведено напряжение 220 В. Следует соблюдать осторожность.
Электронные компоненты используемые в схеме автоматического зарядного устройства
| US1 | ЦА741 | Т1 | BD136, 138, 140 | |
| D1.D2, D3 | 1N4001 | D3 | диод Зенера 3,3 В | |
| D4 | красный светодиод | SW1 | кнопка | |
| TR1 | "TS2 | С1 | 470мкФ/16В | |
| С2 | 10мкФ/16В | C3 | 10нф | |
| С4 | 100 нФ | R1 | 10 Ом | |
| R2 | 1 кОм | R3 | 22 кОм | |
| R4, R5 | ЮкОм | R6 | 750 Ом | |
| R7 | 100 кОм | PR1 | 10 кОм |