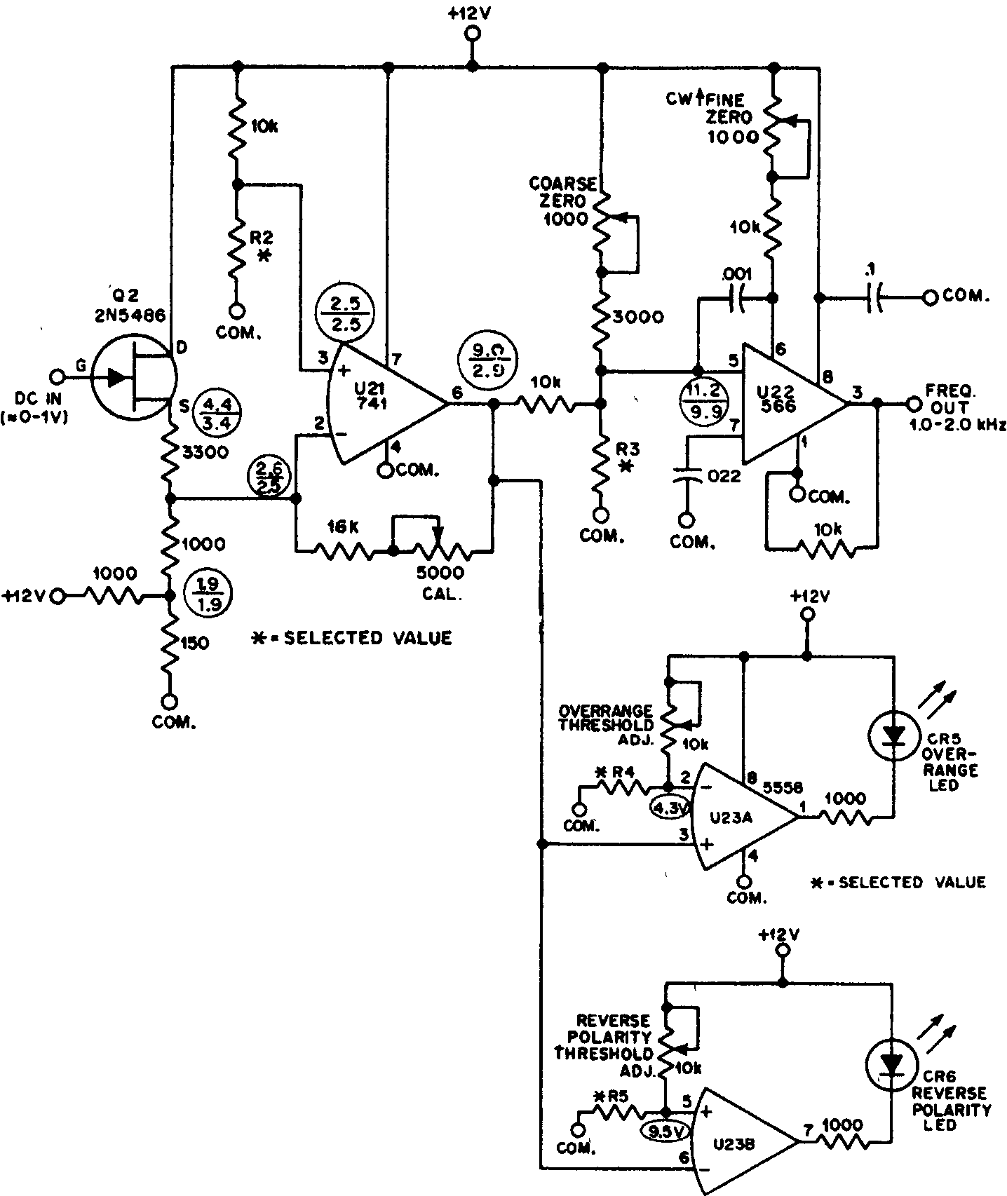
Преобразователь напряжение-частота
Схема преобразователя (рис.) может использоваться для измерения напряжения прак тически с любым счетчиком частоты. Только последние три разряда показывают напряже ние. Генератор, управляемый напряжением U22 работает на частоте 1000 Гц, если вход схемы заземлен через резистор R3 с сопротивлением 56 кОм. Счетчик предварительно ус тановлен на значение "9000". Для напряжения 0 В подсчет стартует от "9000" и продолжа ется до "10000" на индикации, за исключением, что левая единица переполняет счетчик и отображение опять-таки равно "0". Если напряжение составляет +1 В, то микросхема U22 генерирует частоту 2000 Гц, что отображается на счетчике как "1000". Для больших значе ний измеряемого напряжения, таких как 10, 100 и 1000 В, перед входом схемы следует установить делитель напряжения, приводящий эти значения к диапазону 0—I В. Переклю чатель диапазонов должен быть подключен таким образом, чтобы десятичная точка появля лась в соответствующем разряде. Для резистора R2 используется сопротивление 2,7 кОм. Сигнал с выхода микросхемы U21 поступает к узлу индикации превышения диапазона и смены полярности, собранном на сдвоенном операционном усилителе U23 и светодиодах CR5 и CR6 типа 276-041 компании Archer или эквивалентных. Величины резисторов R4 и R5 зависят от дрейфа входного сигнала и точного питающего напряжения, первоначально резистор R4 должен иметь сопротивление 2700 Ом, а резистор R5 — 18 кОм.
Схема прецизионного усилителя с входным сопротивлением 1 ТОм для измерения переменного и постоянного напряжения
Вольтметр с полосковым индикатором на светодиодах
Детектор для положительных пиков напряжения
Электрометр на полевых транзисторах
Милливольтметр на полевом транзисторе
Вольтметр переменного тока с расширенным диапазоном
Преобразователь переменного напряжения в постоянное
Схема, контролирующая сетевое напряжение
Схема защиты измерительного прибора с помощью стабилитрона
5-разрядный вольтомметр
Схема для измерения абсолютного значения напряжения
Схема для контроля сетевого напряжения
Вольтметр на 20 В постоянного тока, выполненный на одном полевом транзисторе
Модернизированный ламповый вольтметр на интегральной микросхеме
Измерительный зонд на светодиоде для большого диапазона напряжений
Усилитель с калибруемым усилением
Схема для предотвращения перегрузки измерительного прибора
Вольтметр для пиковых значений напряжения
Детектор для истинного действующего значения напряжения
Вольтметр постоянного тока
Милливольтметр на интегральной микросхеме
Схема для измерения истинного действующего значения напряжения с амплитудой 2—10 В и частотой 600 кГц
Схема для измерения пиковых значений напряжения переменного тока
Схема выпрямителя с дифференциальным входом и с отрицательным выходом
Схема для измерения максимальных и минимальных значений сигналов волнообразной формы
Схема настраиваемого вольтметра
Схема выпрямителя с дифференциальным входом и высоким входным сопротивлением
Вольтметр постоянного тока на операционном усилителе
Милливольтметр переменного тока
Схема ВЧ-пробника, показывающего пиковые значения напряжения на вольтметре постоянного тока
Схема 10-диапазонного вольтметра постоянного тока
Электрометр на операционном усилителе
Схема для измерения абсолютного значения напряжения
Вольтметр со звуковой индикацией
Цифровой вольтметр на интегральной схеме со стрелочным измерительным прибором
Индикация полярности напряжения для цифрового вольтметра
Цифровой вольтметр постоянного тока для диапазона 0—2 В
Схема индикации нулевого напряжения
Прецизионный выпрямитель входного сигнала
Компьютеризованный 8-канальный 4-разрядный цифровой вольтметр
Схема для формирования временных меток на ленте самопишущих приборов
4-разрядный цифровой вольтметр
Прецизионный выпрямитель
Вольтметр постоянного тока со сбалансированными полевыми транзисторами
Схема 3-разрядного цифрового вольтметра
Вольтметр постоянного тока на полевом транзисторе
Усилитель для измерительного прибора
Преобразователь напряжение-частота
Схема электроскопа
Схема для измерения напряжения с высоким,входным сопротивлением
Вольтметр на сдвоенном полевом транзисторе
Вольтметр с логарифмической шкалой
Схема индикации полярности цифрового вольтметра
Схема 5-разрядного цифрового вольтметра
Схема дифференциального выпрямителя сигналов переменного тока
Вольтметр переменного тока для частот 0,04—200 МГц
Измерительный прибор для определения полярности сети
Цифровой 4-разрядный вольтметр постоянного тока
Вольтметр на полевом транзисторе
Вольтметр переменного тока на полевом транзисторе
Схема автоматического переключения полярности
