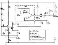
Микромощный термометр
Низкое потребление электроэнергии делает схему привлекательной для устройств с питанием от батареи. В термометре применяется преобразователь температуры в напряжение LX5600 компании National, имеющий диапазон от -55 до +125 °С и выход которого непосредственно пропорционален абсолютной температуре с чувствительностью 10 мВ/°К. Схема имеет независимую регулировку нуля и коэффициента масштабирования. Для сокращения потребления электроэнергии термометр включается только на время измерения, используя схему выборки и хранения показаний. Напряжение питания схемы находится в диапазоне 8—12 В; одной свинцовой батареи на 8,4 В достаточно для эксплуатации в течение года. Выход схемы может использоваться непосредственно для измерительного прибора. Мультивибратор на транзисторах Q1 и Q2 включает преобразователь температуры LX5600 через резистор R9. Конденсатор С1 и резистор R3 управляют временем отключения, а конденсатор С1 и резисторы Rl, R4 и R7 — временем включения. Q3 — транзистор схемы выборки, a Q4 — хранения. Выходной сигнал изменяется от 0 до 50 мкА при изменении температуры в диапазоне от 50 до 100 °F.

Усилитель для термоэлемента
Термометр на 70—80 °С
Электронный термометр с транзисторным датчиком
Термометр для измерения температур в диапазоне от -125 до +200 °С с точностью до 1°
Термометр с использованием позистора
Цифровой 5-разрядный термометр
Датчик разницы температур
Термометр с двухцветным красно-зеленым светодиодным индикатором
Преобразователь температуры в диапазоне 0—100 °F в частоту в пределах 0—1 кГц
Схема установки нуля на выходе термометра
Преобразователь температура-частота
Схема термометра с микросхемой и дифференциальным термоэлементом
Интерфейс преобразователя температуры
Интегратор для тепловой энергии
Усилитель для термоэлемента
Преобразователь температура-частота на микросхеме
Термометр с точностью до 0,1 °С
Преобразователь температура-частота на таймере, управляемом позистором
Цифровой термометр
Совершенный линейный диодный датчик
Дифференциальный термометр
Транзисторный датчик
Измеритель температуры для диапазона от 0 до 100 °С с точностью в 1°
Измерение абсолютной температуры
Термометр
Преобразователь температуры в длительность импульса 52
Измерительный прибор "Горячо/Холодно"
Датчик с парными транзисторами
Измерительный прибор для определения эквивалента ощущения чувства холода на ветру
Преобразователь температуры 125—470 °К в частоту 125—470 Гц
Датчик положения
Схема термометра с преобразователями напряжение-частота, частота-напряжение и цифровым прибором
Анемометр
Микромощный термометр
Преобразователь температура-частота
4-термоэлементный мультиплексный термометр
Мультиплексор для термоэлементов
Датчик-мост
Цифровой термометр со светодиодным индикатором
Термометр с источником опорного напряжения
Термометр с приведением температуры экрана щупа к измеряемой
Термометр для измерения температуры в диапазоне 0—100 °С с точностью 0,15 °С
Термометр с преобразователем напряжение-частота
Термометр для измерения температуры в диапазоне от-55 до +125 °С с точностью ±1°