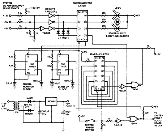
Схема контроля напряжений
Схема (рис.) разработана для применения в системах, у которых имеется несколько напряжений, поступающих от источника питания постоянного тока, для того, чтобы избе жать возможных повреждений, если одно из этих напряжений будет ниже допустимого уровня, в то время как другое будет в норме. Схема контроля имеет свой собственный неза висимый источник питания, который гарантирует защиту, даже тогда, когда выключаются устройства, содержащие ОЗУ и МОП-компоненты. При неисправности в источнике питания переменного тока вся система выключается полностью. Схема при необходимости может быть легко адаптирована для любого количества источников питания путем добавления делителей напряжения, триггеров Шмитта, диодов и защелок. Включение выключателя для системного источника питания активизирует полупроводниковое реле, которое подает на пряжение к основному источнику питания. Половина микросхемы сдвоенного таймера типа 556 и D-защелка 74LS174 предотвращают контроль напряжения до тех пор, пока источники питания не стабилизировались в течение 500 мс. Другая половина микросхемы 556 обеспе чивает тактовую частоту для узла защелки контроля питания "POWER-MONITOR LATCH". Система работает нормально до тех пор, пока на все D-входы узла "MONITOR-LATCH" поступают сигналы логического "0". Если источник питания выходит из строя, то уровень логической "1" появляется у соответствующего входа защелки и следующий синхроим пульс запускает отключение системы. При этом горящий светодиод будет показывать на неисправное напряжение источника питания.
Защищенный ТТЛ-интерфейс
Схема устройства, контролирующего напряжение 12 В постоянного тока
Схема, определяющая два пороговых напряжения 4 и 8 В
Схема, сигнализирующая о падении напряжения ниже определенного уровня
Схема, сигнализирующая об исчезновении напряжения в сети
Схема, сигнализирующая о превышении напряжения определенного уровня
Многоканальная сигнализирующая схема с памятью
Схема, контролирующая напряжение на светодиоде
Схема, определяющая выход периода следования входных импульсов за установленные границы
Схема для обнаружения напряжения вне установленного диапазона
Схема детектора положительных пиковых напряжений
Схема, предупреждающая о низком напряжении питания
Детектор высшей и низшей точек амплитуды напряжения входного сигнала
Схема защиты нагрузки от перенапряжения в сети
Детектор перехода напряжения через нуль с гистерезисом
Схема буферизированного пикового детектора
Детектор прохода напряжения через нуль на логарифмическом усилителе
Схема, срабатывающая при входных напряжениях, находящихся внутри окна пороговых напряжений
Программируемый пиковый детектор напряжения для диапазона от 0 до +/-10 В
Схема для обнаружения двух граничных напряжений
Защелка уровня напряжения
Схема для обнаружения уровней напряжения со светодиодной индикацией
Пиковый детектор для сигналов с напряжением 5 В и частотой до 2 МГц
Схема отображения уровня напряжения сигнала на светодиоде
Схема контроля напряжений
Детектор прохода через нуль сетевого переменного напряжения
Триггерная схема на таймере 555
Схема для мгновенного определения верхнего предельного значения напряжения....363
Схема визуальной сигнализации при низком значении напряжения
Звуковой сигнализатор для морозилки
Схема детектора порогового напряжения в диапазоне от ±1,5 до ±7,5 В
Детектор диапазона пороговых напряжений
Схема, определяющая моменты времени при проходе входного переменного сигнала через нуль
