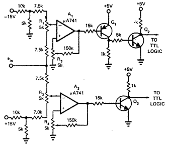
Детектор диапазона пороговых напряжений
Не имеющая себе равных схема детектора (рис.) служит для учета диапазона порого вых напряжений и обеспечивает соответствующее отображение при изменении входного сигнала от слишком высоких до слишком низких или допустимых входных уровней напря жения и включает возможность для настройки как пороговых уровней напряжения, так и уровней гистерезиса. Верхние и нижние уровни пороговых напряжений устанавливаются с помощью потенциометров R1 и R2, в то время как потенциометры R3 и R4 регулируют уста новку верхних и нижних уровней напряжения гистерезиса. При допустимой области изме нения входного сигнала 4,5—5,5 В сигнал на выходе операционного усилителя становится отрицательным, если входной сигнал ein более 5,5 В. Это приводит транзисторы Q, и Q2 в насыщение и способствует тому, что сигнал на выходе транзистора Q2 уменьшается с +5 до О В. В этом случае ТТЛ-схемы, подключенные к этому транзистору, должны показывать, что входной сигнал выше 5,5 В. Верхнее значение гистерезиса делает выход микросхемы A1 отрицательным так долго, пока вход не уменьшился до уровня, установленного с помощью резистора R3, который мог бы иметь значение 5,3 В. Аналогично ведет себя выход микро схемы А2. То есть, если напряжение входного сигнала уменьшается менее 4,5 В, сигнал на выходе А2 становится положительным, что приводит транзистор Q3 в насыщение.
Защищенный ТТЛ-интерфейс
Схема устройства, контролирующего напряжение 12 В постоянного тока
Схема, определяющая два пороговых напряжения 4 и 8 В
Схема, сигнализирующая о падении напряжения ниже определенного уровня
Схема, сигнализирующая об исчезновении напряжения в сети
Схема, сигнализирующая о превышении напряжения определенного уровня
Многоканальная сигнализирующая схема с памятью
Схема, контролирующая напряжение на светодиоде
Схема, определяющая выход периода следования входных импульсов за установленные границы
Схема для обнаружения напряжения вне установленного диапазона
Схема детектора положительных пиковых напряжений
Схема, предупреждающая о низком напряжении питания
Детектор высшей и низшей точек амплитуды напряжения входного сигнала
Схема защиты нагрузки от перенапряжения в сети
Детектор перехода напряжения через нуль с гистерезисом
Схема буферизированного пикового детектора
Детектор прохода напряжения через нуль на логарифмическом усилителе
Схема, срабатывающая при входных напряжениях, находящихся внутри окна пороговых напряжений
Программируемый пиковый детектор напряжения для диапазона от 0 до +/-10 В
Схема для обнаружения двух граничных напряжений
Защелка уровня напряжения
Схема для обнаружения уровней напряжения со светодиодной индикацией
Пиковый детектор для сигналов с напряжением 5 В и частотой до 2 МГц
Схема отображения уровня напряжения сигнала на светодиоде
Схема контроля напряжений
Детектор прохода через нуль сетевого переменного напряжения
Триггерная схема на таймере 555
Схема для мгновенного определения верхнего предельного значения напряжения....363
Схема визуальной сигнализации при низком значении напряжения
Звуковой сигнализатор для морозилки
Схема детектора порогового напряжения в диапазоне от ±1,5 до ±7,5 В
Детектор диапазона пороговых напряжений
Схема, определяющая моменты времени при проходе входного переменного сигнала через нуль
