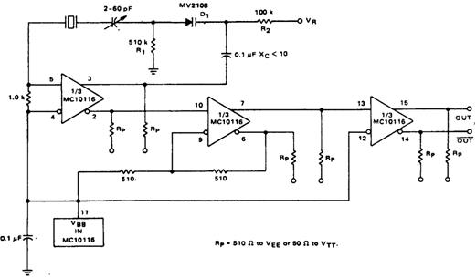
Подстройка частоты кварцевого резонатора с помощью управляющего напряжения
Варикап Db включенный последовательно с кварцевым резонатором в обратной связи мик росхемы операционного усилителя МСЮП6 производства компании Motorola (рис.), позволяет получить отклонение частоты генератора около ±50 РРМ (миллионных долей) от частоты кварцевого резонатора 1 МГц при изменении управляющего напряжения постоян ного тока VR в диапазоне от 0 до 25 В. При более высоких частотах кварцевого резонатора отклонение частоты будет'больше.
Генератор, управляемый напряжением с двумя выходными сигналами, жестко сдвинутыми по фазе на 90°
Точная дистанционная настройка генератора
Линейный ГУН для диапазона от 0 до 10 кГц
ГУН с быстродействующей синхронизацией
Линейный ГУН
Схема управления включением ГУН
Линейный генератор, управляемый напряжением
ГУН на номинальную частоту 1 кГц
ГУН для диапазона 0—10 кГц при напряжении управления 0—10 В
Экспоненциальный ГУН
Настройка частоты генератора посредством реактивного сопротивления
Подстройка частоты кварцевого резонатора с помощью управляющего напряжения
Высокоскоростной управляемый напряжением задающий генератор
Генератор с частотой 52 МГц и частотной модуляцией на варикапе
Синусоидальный генератор с частотой 1,5—2,5 кГц
Простой задающий генератор для ГУН
Высокостабильный линейный ГУН
Схема ГУН с удвоенным диапазоном управления
Квадратурный ГУН на умножителях
