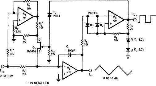
Линейный ГУН для диапазона от 0 до 10 кГц
Схема (рис.) обладает хорошей стабильностью и превосходной линейностью в широком рабочем диапазоне. С приведенными на схеме значениями и +15-вольтовым питанием функция преобразования будет около 1 кГц/В во всем диапазоне частот от 0 до 10 кГц при погрешности линейности — меньше 0,5 %. Хотя схема на выходе не имеет синусоидальный сигнал, но при необходимости с помощью фильтрации и подавления гармоник сигнал тре угольной формы может быть преобразован в синусоидальный.
Генератор, управляемый напряжением с двумя выходными сигналами, жестко сдвинутыми по фазе на 90°
Точная дистанционная настройка генератора
Линейный ГУН для диапазона от 0 до 10 кГц
ГУН с быстродействующей синхронизацией
Линейный ГУН
Схема управления включением ГУН
Линейный генератор, управляемый напряжением
ГУН на номинальную частоту 1 кГц
ГУН для диапазона 0—10 кГц при напряжении управления 0—10 В
Экспоненциальный ГУН
Настройка частоты генератора посредством реактивного сопротивления
Подстройка частоты кварцевого резонатора с помощью управляющего напряжения
Высокоскоростной управляемый напряжением задающий генератор
Генератор с частотой 52 МГц и частотной модуляцией на варикапе
Синусоидальный генератор с частотой 1,5—2,5 кГц
Простой задающий генератор для ГУН
Высокостабильный линейный ГУН
Схема ГУН с удвоенным диапазоном управления
Квадратурный ГУН на умножителях
