Схема управления включением ГУН
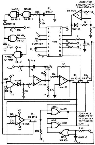
Простая бесперебойная схема запуска (рис.) жестко фазированного генератора сохраня ет синхронизацию с сетью даже как при появлении больших переходных процессов, так и границ угла сдвига фаз, как требуется для управления и включения тиристоров. Значения резисторов Яб, R7, Re и конденсаторов С5 и С6 выбраны так, что они соответствуют времен ным требованиям системы. Другие необозначенные значения зависят от условий эксплуа тации; так для сети 60 Гц и 6-кратного умножения частоты ГУН типичные значения для R, составляют 39 кОм, R2 — 27 кОм, R3 — 47 кОм, Ci — 0,1 мкФ и С2 — 0,22 мкФ.
Генератор, управляемый напряжением с двумя выходными сигналами, жестко сдвинутыми по фазе на 90°
Точная дистанционная настройка генератора
Линейный ГУН для диапазона от 0 до 10 кГц
ГУН с быстродействующей синхронизацией
Линейный ГУН
Схема управления включением ГУН
Линейный генератор, управляемый напряжением
ГУН на номинальную частоту 1 кГц
ГУН для диапазона 0—10 кГц при напряжении управления 0—10 В
Экспоненциальный ГУН
Настройка частоты генератора посредством реактивного сопротивления
Подстройка частоты кварцевого резонатора с помощью управляющего напряжения
Высокоскоростной управляемый напряжением задающий генератор
Генератор с частотой 52 МГц и частотной модуляцией на варикапе
Синусоидальный генератор с частотой 1,5—2,5 кГц
Простой задающий генератор для ГУН
Высокостабильный линейный ГУН
Схема ГУН с удвоенным диапазоном управления
Квадратурный ГУН на умножителях
