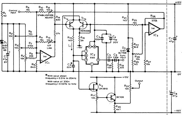
Высокостабильный линейный ГУН
Схема генератора (рис.) обеспечивает высокостабильную частоту, необходимую в син* тезаторах звука и может синхронизироваться от других генераторов. В схеме используется таймер 555, работающий в автоколебательном режиме. Генератор стабильного тока на тран зисторе Тг1а обеспечивает стабильный зарядный ток для конденсатора С2. Резисторы R!2 и Ri3 должны быть многооборотными потенциометрами. Прямоугольный синхросигнал с ам плитудой напряжением 5—10 В после дифференциации преобразуется в короткие импуль сы на резисторЬ R19. Резистор R2 определяет минимальную частоту генератора. Резистор R22 устанавливает амплитуду выходного сигнала между выходом "Output" и нулем источника питания 0 V. Потенциометры R2 и R3 используются для грубой и точной регулировки час тоты.
Генератор, управляемый напряжением с двумя выходными сигналами, жестко сдвинутыми по фазе на 90°
Точная дистанционная настройка генератора
Линейный ГУН для диапазона от 0 до 10 кГц
ГУН с быстродействующей синхронизацией
Линейный ГУН
Схема управления включением ГУН
Линейный генератор, управляемый напряжением
ГУН на номинальную частоту 1 кГц
ГУН для диапазона 0—10 кГц при напряжении управления 0—10 В
Экспоненциальный ГУН
Настройка частоты генератора посредством реактивного сопротивления
Подстройка частоты кварцевого резонатора с помощью управляющего напряжения
Высокоскоростной управляемый напряжением задающий генератор
Генератор с частотой 52 МГц и частотной модуляцией на варикапе
Синусоидальный генератор с частотой 1,5—2,5 кГц
Простой задающий генератор для ГУН
Высокостабильный линейный ГУН
Схема ГУН с удвоенным диапазоном управления
Квадратурный ГУН на умножителях
