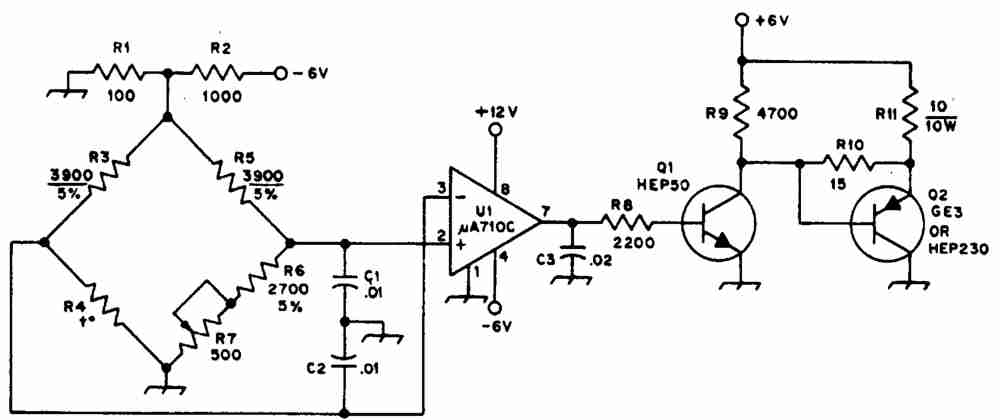
Регулятор для термостата кварцевого резонатора
При падении температуры ниже установленного значения разность напряжений, на измерительном мосте с терморезистором, регистрируется дифференциальным операционным усилителем, который открывает буферный усилитель на транзисторе Q1 и усилитель мощности на транзисторе Q2. Рассеиваемая мощность транзистора Q2 и его нагрузки резистора R11 обогревают термостат. Терморезистор R4 (1D53 или 1D053 от фирмы National Lead) имеет номинальное сопротивление 3600 Ом при 50 °С. Делитель напряжения Rl—R2 уменьшает входной уровень напряжения до необходимого значения и способствует тому, что терморезистор работает при малых токах, обеспечивающих малый разогрев. Все цепи моста, за исключением резистора R7, предназначенного для точной регулировки температуры, находятся в конструкции термостата.

Регулятор для электроплиток
Дозирующий регулятор
Регулирование температуры печи
Регулятор температуры печи от 75 до 250 °С
Семисторный регулятор для нагревателя
Регулятор с диодным датчиком
Пропорциональный регулятор хлебопекарной печи
Регулятор с точностью до 0,001 °С
Регулятор с временным пропорциональным регулированием
Регистратор разницы температур
Регулятор для термостата кварцевого резонатора
Тиристорный регулятор с импульсно-фазовым управлением
Переключатель с малой мощностью рассеивания
Термопара с переключателем, срабатывающем при переходе питающего напряжения через нуль
Регулятор для отопления помещения
Термостат на температуру 75 °С для кварцевого резонатора
Регулятор температуры для ванны с точностью до 0,000075 °С
Нагреватель с фазовым регулированием и без электромагнитных помех
Датчик для тепловых циклов
Детектор разницы температур
Регулятор температуры нагревателя печи с точностью до 0,0000033 °С
Регулятор, использующий измерительный мосте позистором
Опережающий регулятор
Коррекция перегрузки
Термостат для кварцевого резонатора
Регулятор с компаратором на операционном усилителе с точностью ±1°