Дозирующий регулятор
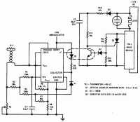
Таймер LM122 производства компании National используется как дозирующий терморегулятор с оптической развязкой и синхронизацией при прохождении питающего напряжения через нуль. Установкой резистора R2 задается регулируемая позистором R1 температура. Тиристор Q2 подбирается из расчета подключаемой нагрузки по мощности и напряжению. Диод D3 определен для напряжения 200 В. Резисторы R12, R13 и диод D2 реализуют управление тиристором при прохождении питающего напряжения через нуль.

Регулятор для электроплиток
Дозирующий регулятор
Регулирование температуры печи
Регулятор температуры печи от 75 до 250 °С
Семисторный регулятор для нагревателя
Регулятор с диодным датчиком
Пропорциональный регулятор хлебопекарной печи
Регулятор с точностью до 0,001 °С
Регулятор с временным пропорциональным регулированием
Регистратор разницы температур
Регулятор для термостата кварцевого резонатора
Тиристорный регулятор с импульсно-фазовым управлением
Переключатель с малой мощностью рассеивания
Термопара с переключателем, срабатывающем при переходе питающего напряжения через нуль
Регулятор для отопления помещения
Термостат на температуру 75 °С для кварцевого резонатора
Регулятор температуры для ванны с точностью до 0,000075 °С
Нагреватель с фазовым регулированием и без электромагнитных помех
Датчик для тепловых циклов
Детектор разницы температур
Регулятор температуры нагревателя печи с точностью до 0,0000033 °С
Регулятор, использующий измерительный мосте позистором
Опережающий регулятор
Коррекция перегрузки
Термостат для кварцевого резонатора
Регулятор с компаратором на операционном усилителе с точностью ±1°