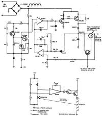
Регулятор температуры для ванны с точностью до 0,000075 °С
Регулятор поддерживает температуру печи или ванны с высокой стабильностью на уровне 37,5 °С. Рассогласование измерительного моста регистрируется измерительным операционным усилителем AD605 с высоким коэффициентом подавления синфазной составляющей, низким дрейфом и симметричными входами. Составной транзистор с объединенными коллекторами (пара Дарлингтона) осуществляет усиление тока нагревательного элемента. Транзисторный ключ (PASS TRANSISTOR) должен принимать всю мощность, которая не подводится к нагревательному элементу. Чтобы справляться с этим, большая схема следящей системы подключается между точками "А" и "В", чтобы установить постоянно 3 В на транзисторе без учета напряжения, требуемого для нагревательного элемента. Выходной сигнал операционного усилителя 741 сравнивается в микросхеме AD301A с напряжением пилообразной формы, синхронным с напряжением сети частотой 400 Гц. Микросхема AD301A работает как широтно-импульсный модулятор, включающий транзисторный ключ 2N2219—2N6246. Ключ предоставляет управляемую мощность конденсатору емкостью 1000 мкФ и транзисторному ключу (PASS TRANSISTOR) терморегулятора.

Регулятор для электроплиток
Дозирующий регулятор
Регулирование температуры печи
Регулятор температуры печи от 75 до 250 °С
Семисторный регулятор для нагревателя
Регулятор с диодным датчиком
Пропорциональный регулятор хлебопекарной печи
Регулятор с точностью до 0,001 °С
Регулятор с временным пропорциональным регулированием
Регистратор разницы температур
Регулятор для термостата кварцевого резонатора
Тиристорный регулятор с импульсно-фазовым управлением
Переключатель с малой мощностью рассеивания
Термопара с переключателем, срабатывающем при переходе питающего напряжения через нуль
Регулятор для отопления помещения
Термостат на температуру 75 °С для кварцевого резонатора
Регулятор температуры для ванны с точностью до 0,000075 °С
Нагреватель с фазовым регулированием и без электромагнитных помех
Датчик для тепловых циклов
Детектор разницы температур
Регулятор температуры нагревателя печи с точностью до 0,0000033 °С
Регулятор, использующий измерительный мосте позистором
Опережающий регулятор
Коррекция перегрузки
Термостат для кварцевого резонатора
Регулятор с компаратором на операционном усилителе с точностью ±1°